
影响因子:15.7
通讯单位: 广东医科大学附属湛江中心医院
通讯作者: 管仪婷,张洪勇
伯豪技术产品:伯优®细胞核分离试剂盒
导语
颗粒细胞(Granulosa Cells, GCs)是促进卵泡持续发生过程中动态响应最强的细胞谱系。然而,其发育动态变化以及与下游转录调控网络的相互作用仍不明确。本研究揭示了在小鼠和猪颗粒细胞的卵泡成熟过程中,全基因组范围内染色质区域的重新分布情况,这种重新分布会驱动广泛的、与发育相关的转录组改变。排卵阶段特有的颗粒细胞激活型可及性区域(GC-activated accessibility regions, GAAs)负责增强其邻近的颗粒细胞相关发育基因(GC-involved developmental genes, GDGs)的表达,而这些基因对于响应转录过程的发育信号至关重要。从作用机制来看,转录因子Fosl2会被强烈招募到GAAs上,从而促进染色质可及性状态的转变。Fosl2结合驱动GAAs信号增强,显著上调邻近GDG的表达。本研究揭示了卵泡成熟过程中动态变化的染色质可及性图谱,证实了Fosl2不可或缺的作用——不仅通过重构染色质状态来调控转录激活,还能调控排卵和生殖过程至关重要的复杂信号通路。
主要技术
ATAC测序、伯优®细胞核分离试剂盒
(试剂盒产品由伯豪生物提供)
研究结果
1. 颗粒细胞经历全基因组范围染色质景观重塑
猪卵泡结构与卵泡发生模式和人类卵巢相似,因此本研究选用猪卵巢作为研究模型。通过体外培养猪卵丘-卵母细胞复合体,成功获取了不同成熟阶段的猪颗粒细胞和卵母细胞。卵泡从窦状期向排卵前卵泡过渡的过程中,颗粒细胞从紧密聚集在卵母细胞周围到逐渐分散。转录组分析显示,颗粒细胞的转录组动态变化比卵母细胞更为显著,窦状期到排卵前期,颗粒细胞中Cyp11a1、Star等生物标志物及生长分化相关基因表达大幅升高,而Nr5a1等沉默基因表达降低。缺乏颗粒细胞的减数第二次分裂中期卵母细胞出现广泛转录组变化,证实颗粒细胞在卵母细胞生长中起关键作用。ATAC-seq分析发现,颗粒细胞的染色质可及性区域主要位于含顺式调控元件的基因间区,且与启动子和增强子信号重叠,排卵前期颗粒细胞中Cyp11a1、Star等基因启动子区域的H3K4me3信号增强,表明染色质可及性在卵泡成熟过程中调控基因表达。

图1 卵泡成熟过程中染色质开放重塑和转录组变化
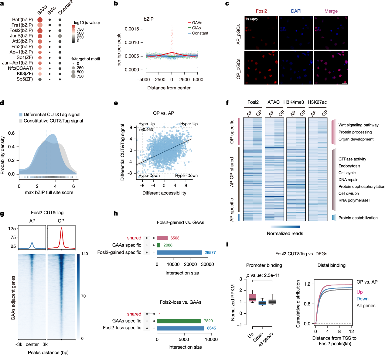
2. 启动子区域的GAAs调控邻近GDG表达
猪颗粒细胞差异可及性区域分析,鉴定出超过10,000个差异可及性区域,包括8646个颗粒细胞激活型可及性区域(GAAs)和7954个颗粒细胞失活型可及性区域(GIAs)。这些差异可及性区域主要位于转录起始位点附近约2kb的基因间区,与ATAC-seq峰的启动子占据特征一致。排卵前期,GAAs侧翼基因的H3K4me3和H3K27ac信号增强,而GIAs侧翼基因的组蛋白修饰水平降低。表达分析证实,GAAs邻近基因表达上调,GIAs邻近基因表达下调,表明启动子区域的染色质可及性与基因表达密切相关。

图2 位于启动子区域的GAA调控邻近GDG的表达
3. Fosl2招募至GAAs是塑造下游转录组图谱的必需条件
利用HOMER算法对GAAs中的调控元件motif进行富集分析,发现排名靠前的motif与激活蛋白1(AP-1)和锌指蛋白(ZF)的共有结合位点高度同源,其中AP-1 motif特异性富集于GAAs。作者通过筛选卵泡成熟过程中 pGCs 的 AP-1 转录因子表达变化,锁定了Fosl2,其mRNA和蛋白水平在颗粒细胞从窦状期到排卵前期显著升高,免疫荧光结果也证实排卵前期Fosl2的荧光强度增强。CUT&Tag分析表明,Fosl2在全基因组范围内的结合信号随卵泡成熟显著增加,且差异结合峰的motif得分低于组成型结合峰,提示Fosl2表达升高可结合低亲和力位点。差异染色质可及性峰与Fosl2结合峰高度相关,排卵前期特异性的Fosl2获得性峰与新开放的染色质区域及活性调控区域相关,且富集于发育相关基因附近。约75%的GAAs与Fosl2获得性峰重叠,Fosl2结合选择性富集于上调基因的启动子区域及远端区域,表明Fosl2作为转录激活因子,在调控GAAs重塑中发挥核心作用。

图3 Fosl2与GAAs的结合对于下游基因的表达至关重要
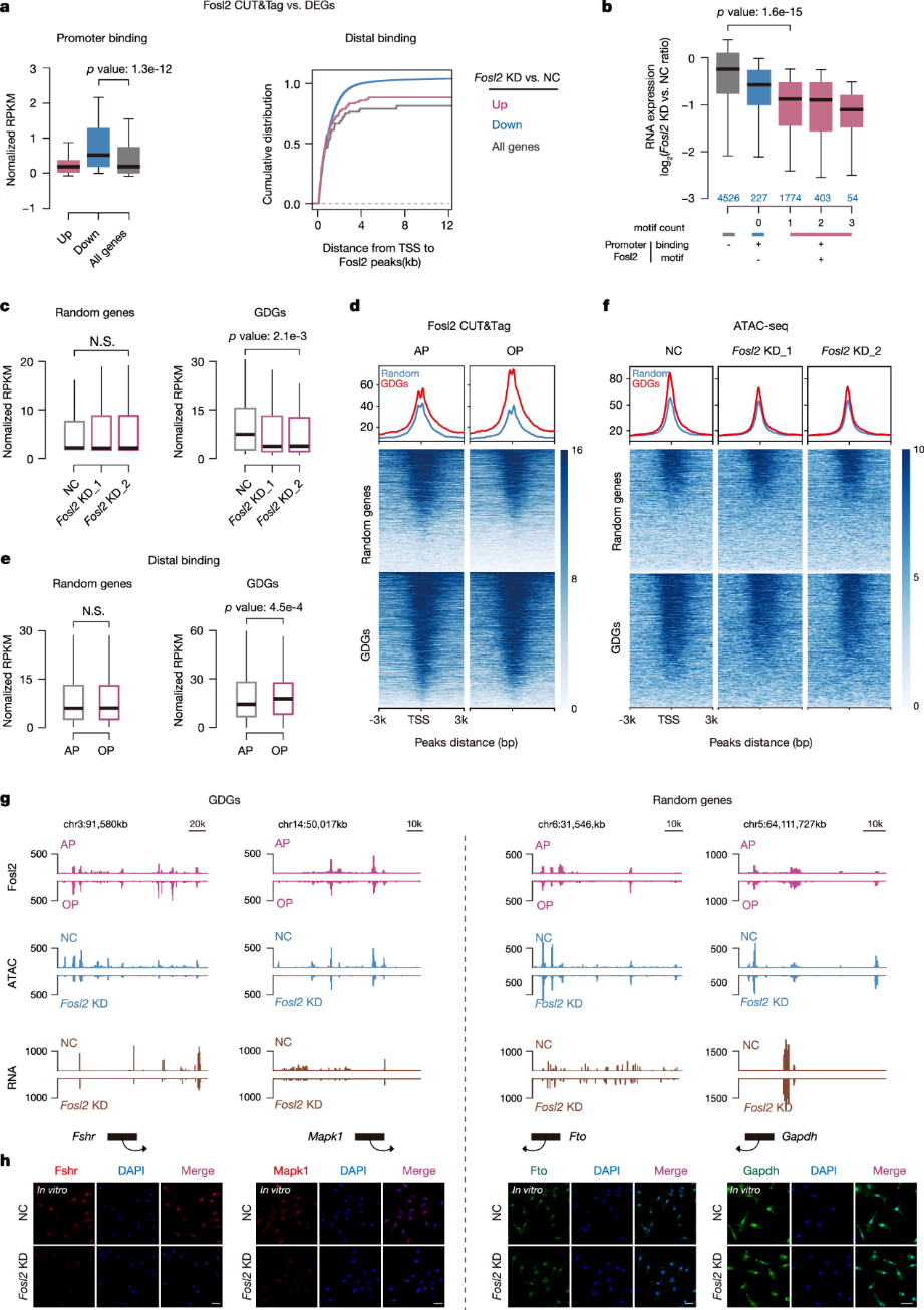
4. Fosl2在卵泡成熟过程中改变含GAAs的染色质可及性
敲低猪颗粒细胞中的Fosl2后,其染色质可及性显著降低,且这种降低主要发生在富含Fosl2 motif位点的基因间区。Fosl2敲低后,GAAs的活性大幅下降,证实Fosl2对全局开放染色质及GAAs信号强度起到重要的调控作用。关闭的染色质区域与GAAs可及性变化呈负相关,表明Fosl2作为转录激活因子参与染色质可及性重构。足迹分析显示,Fosl2敲低后,Tead4、Nrf2等多能性转录因子的motif结合信号降低,验证了Fosl2对下游转录因子结合的影响。将Fosl2差异结合峰与卵泡成熟及Fosl2敲低后的可及性图谱对比发现,排卵前期特异性结合峰的可及性在Fosl2沉默后显著下降,而窦状期特异性结合峰的可及性保持稳定。Tgfb1、Cyp11a1等排卵前期特异性GDG的Fosl2结合及GAAs活性在敲低后均减弱,而Cdc20等窦状期特异性基因的可及性无明显变化,证实Fosl2对维持排卵前期特异性GAAs的染色质开放状态至关重要。

图4 Fosl2在卵泡成熟期间调控GAA区域的染色质可及性
5. Fosl2缺陷导致染色质可及性异常并抑制GDG表达
启动子区域Fosl2 motif数量越多的基因,Fosl2敲低后表达下调越显著。全局分析显示,Fosl2抑制后,包括G2M检查点通路在内的多个发育信号通路被破坏,Cyp11a1、Star、Fshr等大量GDG显著下调。GDG的转录起始位点和远端区域均显示出更强的Fosl2结合信号,且其染色质可及性在Fosl2敲低后大幅降低,与表达结果一致。Fshr、Mapk1等代表性GDG在排卵前期的高表达和Fosl2高结合特性,在Fosl2敲低后均明显减弱,表明Fosl2通过结合GAAs维持染色质开放构象,进而调控GDG的广泛转录程序。
随后作者分析了小鼠颗粒细胞(mGCs)中携带Fosl2的GAA 模式,与猪颗粒细胞的研究结果一致,证实Fosl2调控卵泡成熟的机制在哺乳动物中保守。

图5 Fosl2缺陷破坏染色质可及性并抑制GDG表达
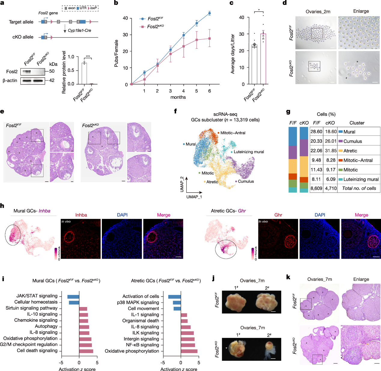
6. 颗粒细胞特异性Fosl2缺失导致雌性小鼠生殖功能受损
通过构建颗粒细胞特异性Fosl2条件敲除小鼠,发现其繁殖能力显著下降。Fosl2缺陷小鼠对促性腺激素的敏感性降低,超排卵效率下降。单细胞RNA测序分析显示,颗粒细胞可分为6个亚群,Fosl2缺失后颗粒细胞亚群数量显著减少,其中具有内分泌功能的壁层颗粒细胞比例下降,闭锁颗粒细胞比例升高,卵丘颗粒细胞比例略有增加,表明Fosl2对维持颗粒细胞亚群平衡至关重要。壁层颗粒细胞和闭锁颗粒细胞中,与年龄相关的促炎应激通路上调,发育通路下调,提示Fosl2可能参与卵巢衰老调控。7月龄Fosl2缺陷小鼠的卵巢出现严重结构紊乱,包括空泡化和体积缩小,黄体数量显著减少,证实Fosl2缺失加剧卵巢衰老,且对老年小鼠卵巢功能的影响更为严重。

图6 Fosl2通过维持染色质可及性调控卵泡成熟过程中颗粒细胞的谱系定向
参考文献:
1. Zhang H, Li Z, Zhu Y, et al (2025) Fosl2 facilitates chromatin accessibility to determine developmental events during follicular maturation. Nat Commun 16:8955. https://doi.org/10.1038/s41467-025-64009-6

本产品专为从动物组织中分离高纯度的单细胞核而设计。组织通过匀浆、裂解细胞膜等步骤释放完整细胞核,同时维持核膜稳定性及染色质空间结构,优化的密度梯度离心或离心管柱技术可进一步去除细胞碎片和杂质,从而可满足下游单细胞组学、表观遗传学等前沿研究领域对细胞核的质量要求。本产品突破传统解离法对样本活性的依赖,广泛适用于新鲜或新鲜冰冻组织,并兼容微量组织(<10 mg);全流程操作简捷,为复杂样本提供标准化的解决方案。
